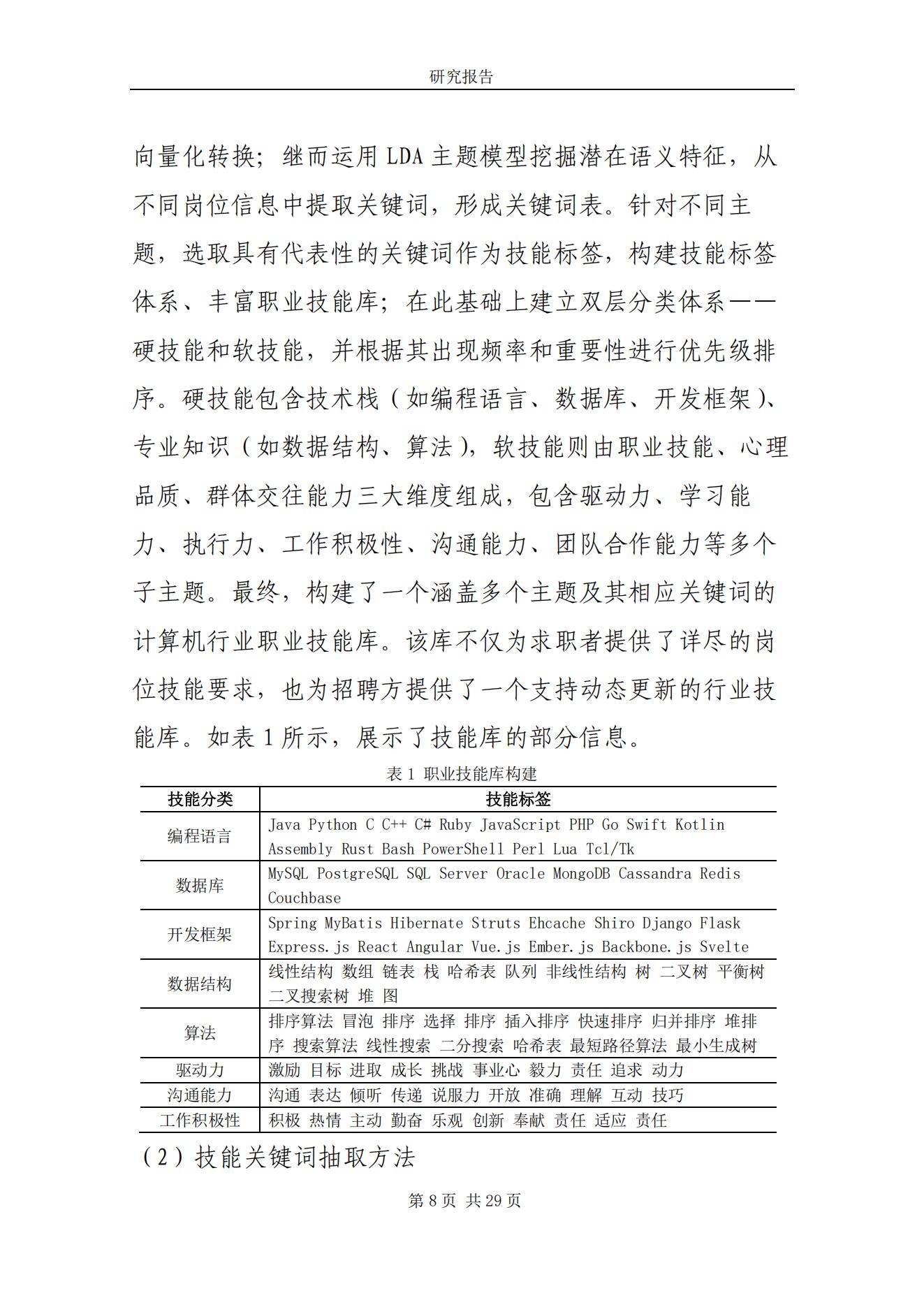
河北省职业教育成果展示

探索职业教育创新之路,展示教学成果应用与效果

产教融合创新实践

校企深度合作,培养高素质技术技能人才

技能大赛成果展示

以赛促教、以赛促学,培养卓越技能人才

教学改革成效显著

深化教学改革,提升人才培养质量

杜文萍主要参与河北省人力资源和社会保障厅研究课题,项目名称:《新质生产力背景下基于技能匹配的学生就业推荐平台构建研究》课题编号:JRS-2024-1178,获批单位:河北省人力资源和社会保障厅(已结题)